The following hyperbaric medicine treatment protocol is based upon the recommendations of the Hyperbaric Oxygen Committee of the Undersea and Hyperbaric Medical Society. Clinical protocols and/or practice guidelines are systematically developed statements that help physicians, other practitioners, case managers and clients make decisions about appropriate health care for specific clinical circumstances.
Protocols allow health providers to offer evidence-based, appropriate, standardized diagnostic treatment and care services to patients undergoing hyperbaric oxygen therapy (HBOT). We will be discussing Chronic Refractory Osteomyelitis (CROM). Evidenced-based medicine offers clinicians a way to achieve improved quality, improved patient satisfaction, and reduced costs. Utilization Review should be initiated when clinical decisions result in deviation from or modification of treatment protocols. This includes any course of treatment at or above the recognized threshold limits.
Medicare.gov defines "medically necessary" as "health-care services or supplies needed to prevent, diagnose, or treat an illness, injury, condition, disease, or its symptoms and that meet accepted standards of medicine."
The following condition meets coverage indications per the National Coverage Determination (NCD) 20.29. Continued HBO therapy without documented evidence of effectiveness does not meet the Medicare definition of medically necessary treatment. Thorough re-evaluation should be made at least every 30 days for documentation of response to therapy.
The following hyperbaric medicine treatment protocol is based upon the recommendations of the Hyperbaric Oxygen Committee of the Undersea and Hyperbaric Medical Society. Clinical protocols and/or practice guidelines are systematically developed statements that help physicians, other practitioners, case managers and clients make decisions about appropriate health care for specific clinical circumstances. [1]
Protocols allow health providers to offer evidence-based, appropriate, standardized diagnostic treatment and care services to patients undergoing hyperbaric oxygen therapy (HBOT). Evidenced-based medicine offers clinicians a way to achieve improved quality, improved patient satisfaction, and reduced costs. Utilization Review should be initiated when clinical decisions result in deviation from or modification of treatment protocols. This includes any course of treatment at or above the recognized threshold limits.
|
HBO request requirements checklist | Sample Physician Order | $ ICD-10 Crosswalk | Treatment Table
|
| Background | Refractory osteomyelitis is defined as a chronic osteomyelitis that persists (or recurs) after appropriate interventions have been performed or where acute osteomyelitis has not responded to accepted management techniques. From a practical standpoint, patients can be appropriately diagnosed with CROM when they demonstrate no significant improvement or demonstrate worsening of the underlying osteomyelitis despite 30 days of combined conventional surgical and medical treatment that included systemic antimicrobial therapy. |
|
Goals of HBOT
|
- Enhance bacterial killing activity of white blood cells
- Augment the bactericidal activity of aminoglycosides, (i.e. transport across bacterial cell wall), and likely has similar effects on other antibiotics
- HBOT exerts a direct suppressive affect on anaerobic infections
- Osteogenesis and osteoclast remodeling is an oxygen-dependent activity
- Osteomyelitis is characterized by both acute and chronic forms of hypoxia. Hyperbaric oxygen raises tissue levels of oxygen and decreases tissue hypoxia.
- Hyperbaric oxygen therapy (HBOT) decreases edema, enhances neovascularization, and supports new collagen and bone formation.
- HBOT mitigates local soft tissue infections which often act as conduits for initiating and sustaining cortical bone infections
|
|
Diagnosis
|
- Bone cultures are the gold standard in confirming the diagnosis of osteomyelitis
- X-rays, bone scan, Computerized Tomography (CT), Magnetic Resonance (MR), sinogram, or tomograms may demonstrate osteomyelitis.
- When appropriate surgical or antibiotic interventions fail (4- 6 week course) and osteomyelitis progresses, recurs, or presents a high probability of morbidity or mortality
|
|
Hyperbaric Criteria
|
- Failure to resolve following surgical debridement and appropriate antibiotics regimen of 4-6 weeks preferably selected from appropriate culture and sensitivity information, drainage of abscesses, suitable immobilization of the affected part and debridement with the removal of infected bone. (Of note, where present, infected sinus tracts, sclerotic bone, and or sequestra should be debrided).
- Additional factors to consider include the site of involvement and the medical status of the host. Osteomyelitis the sternum, vertebrae, base of the skull or other sites critical to function and survival that do not respond promptly may be considered refractory before completion of the traditional antibiotic period
- Sample history: Mr. Jones comes to us with a non-healing fracture of the left tibia. This was due to trauma several years ago. It was treated with internal fixation by plate and screws. In the past 2 months, a pinhole opening was noted in the previously healed incision line. He was seen by Dr. Smith, his orthopedic surgeon. After laboratory and x-ray evaluation, Mr. Jones has a draining osteomyelitis of the left tibia. Dr. Smith took Mr. Jones to the operating room and removed all of the hardware. Bone cultures grew primarily Staph and Strep with an antibiogram. Culture-directed IV antibiotics for 6 weeks was undertaken. The osteomyelitis remains present and draining. Dr. Smith took Mr. Jones to the operating room last week for incision/drainage and saucerization of the osteomyelitis . We were consulted to provide adjunctive HBOT due to the chronic/refractory nature of this wound.
|
|
Evaluation
|
- Past Medical History
- The Examination helps to confirm the diagnosis, define the extent of the infection, and plan strategies for managing chronic refractory osteomyelitis (CROM).
- Laboratory Studies are useful and include: bone cultures not only confirm the diagnosis of osteomyelitis but also are instrumental in determining antibiotic selection.
- Complete Blood Count (CBC)
- Erythrocyte Sedimentation Rate (ESR)
- C-reactive protein (CRP)
- Nutritional Assessment
- Glucose
- Hemoglobin A1c
- Pre-albumin
- Albumin
- Nutritional Assessment
- Wound culture
- X-ray
- Vascular evaluation for selected cases, particularly those involving the lower extremity
- Nuclear Medicine Imaging (Tagged WBC bone scan or Indium scan)
- Single photon emission computed tomography (SPECT-CT)
- Magnetic Resonance (MR)
- Consider removal of internal fixation hardware and other foreign materials that do not directly contribute to osseous stability of the site.
- Debridement and appropriate advanced wound care as necessary
|
|
Treatment
|
- 2.0 to 3.0 ATA (Be Specific) for 90 to 120 minutes of oxygen breathing. (Table 1 or Table 2)
- Initial HBO treatment at 2.4 - 2.5 ATA may provide physicians with the best theoretical balance between clinical efficacy and oxygen toxicity risk.
- Treatments are usually provided on a once-daily basis, 5-7 times a week
- Treatments may be twice daily during the first two to three postoperative days in limb-threatening cases.
- The duration of HBO therapy must be judged on the basis of clinical response.
- The best clinical results are obtained when HBOT is administered in conjunction with appropriate surgical debridement with bone culture as required for culture-directed antibiotics
- Where clinical improvement is seen, the present regimen of antibiotic and HBOT should be continued for 4-6 weeks.
- Hyperbaric oxygen treatments continue until a good granulation bed has formed and no clinical signs of osteomyelitis are present.
- In cases where extensive surgical debridement or removal of fixation hardware may be contraindicated (e.g. cranial, spinal, sternal, or pediatric osteomyelitis), a trial of limited debridement, culture-directed antibiotics, and HBO therapy prior to more radical surgical intervention provides a reasonable chance for osteomyelitis cure.
- The osteomyelitis will be serially monitored with the surgeon and Infectious Disease consultant
- Repeat X-rays and/or MRI of the affected area after 20 and 40 treatments
- Continued wound evaluation and management with photography as indicated
|
|
Follow-Up
|
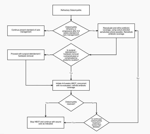
- If prompt clinical response is not noted or osteomyelitis recurs after this initial treatment period, then continuation of the existing antibiotic and HBOT regimen is unlikely to be effective.
- Clinical management strategies should be reassessed and additional surgical debridement and/or modification of antibiotic therapy implemented without delay.
- Reinstitution of HBOT will help maximize the overall chances for treatment success.
- Visual Acuity Assessment for progressive myopia Visual acuity assessment
- Wound assessment with photography as indicated, generally weekly in the wound clinic.
|
|
Treatment Period
|
20-40 HBOT sessions will be required to achieve sustained therapeutic benefit. (Utilization review should be requested after 40 treatments) - Of note, the duration of HBOT must be judged on the basis of each patient's clinical response.
- There may be the occasional situation where 60 HBOT treatments along with 8 weeks of antibiotic therapy may be required to reach the desired therapeutic benefit
- If osteomyelitis fails to resolve or recurs after a total of 6 to 8 weeks of continuous culture-directed antibiotics and HBOT (30-40 sessions), then additional surgical debridement will likely be required to eradicate residual infection.
|
|
Coding
|
Refer to the ICD-10 Guideline for the appropriate ICD-10 code
|
|
Comments
|
- A 4-6 week treatment course of appropriate, bone-penetrating antibiotics are selected to ensure antibiotic coverage is continued throughout the time necessary for surgically debrided bone to undergo revascularization and healing. This is usually in conjunction with an Infectious Disease specialist, if possible.
- Antibiotic specificity and compliance with the prescribed treatment regimen are important. Usually IV antibiotics have better bone penetration than oral, however, new antibiotics have been shown to be effective in oral administration.
- If diabetes mellitus is present, blood glucose should be checked within an hour prior to treatment and immediately post-HBOT by unit personnel.
- For refractory osteomyelitis cases that have been treated appropriately but recurrence of osteomyelitis is suspected (e.g. as evidenced by a draining sinus, pain, recurring ulcer), it is reasonable to repeat inflammatory markers and imaging tests including plain film X-Ray to support the diagnosis of refractory osteomyelitis.
|
Primary Sources: Whelan and Kindwall [2],
National Baromedical Services [3],
Huang [4]

Figure 1. Flowchart for HBOT Management of Refractory Osteomyelitis
DOCUMENTATION
While no randomized clinical trials exist, the overwhelming majority of published animal data, human case series, and prospective trials support HBOT as a safe and effective adjunct to the management of refractory osteomyelitis. Further, when used appropriately, HBOT appears to reduce the total need for surgical procedures, required antibiotic therapy and, consequently, overall healthcare expenditures. [1]
In most cases, the best clinical results are obtained when HBOT is administered in conjunction with culture-directed antibiotics and scheduled to begin soon after thorough surgical debridement. A course of 4-6 weeks of combined HBOT and antibiotic therapy should be sufficient to achieve the desired clinical results. If osteomyelitis fails to resolve or recurs after a total of 6 weeks of continuous culture-directed antibiotics and HBOT (30-40 sessions), then additional surgical bone debridement will likely be required to eradicate residual infection.
The medical record documentation must support medical necessity (and evidence of complex medical decision making) of the services and provide an accurate description and diagnosis of the medical condition supporting the use of HBOT is reasonable and medically necessary.
Sample documentation:
"Mr. Jones has been aggressively managed by Dr. Smith (Ortho), Dr. Abrams (ID), and Dr. Black (Wound Care) over the past 6 weeks. He is now at HBOT number 40. His clinical blood markers (CRP and ESR) have regressed but are now climbing again. Imaging shows a continued bony defect with a fistulogram/sinogram suggesting that the bone is the source of drainage. A bone biopsy and saucerization is scheduled for next week. Based on the clinical course, we have agreed to continue HBOT to a total of 60 treatments."
The submitted medical record must support the use of the selected ICD-10 code(s). The submitted CPT/HCPCS code must describe the service performed.
Below we explain in detail what needs to be documented and provide sample statements that can be adapted to suit your needs. See also:
- HBO request requirements checklist
History and Physical
- An initial assessment including a history and physical that clearly substantiates the condition for which HBO is recommended.
- Prior medical, surgical and/or hyperbaric treatments.
- Past medical records must be available to document chronicity, and the refractory nature of the disease.
Physical Exam
- Documentation of the failure to resolve the following: surgical bony debridement and appropriate course of antibiotics.
- Documentation of specific antibiotic administration for a minimum of 4-6 weeks.
- Documented evidence of bone culture sensitivities, plain X-ray, Tagged WBC bone scan, CT, or MRI demonstrating osteomyelitis.
- Documented consideration of removal of all orthopedic hardware or other foreign bodies within the infected bone.
- Document CRP and ESR response and trends
- Documented evidence of wound chronicity despite standard wound care.
-
- Initial Ulcer size - beginning of 30 days of standard wound care.
- Ulcer size – (current) Following standard wound care
- Documentation of optimization of nutritional status
-
Impression
- Chronic Refractory Osteomyelitis Refer to ICD-10 Crosswalk
Plan
"A typical hyperbaric regimen for a patient with chronic refractory osteomyelitis consists of daily hyperbaric oxygen treatments at 2.0 or 2.4 ATA for 90 to 120 minutes of oxygen breathing at pressure. The site of the infection is monitored on a regular basis. Consultation with the orthopedic surgeon and infectious disease specialists will occur throughout the patient’s treatment period. Hyperbaric oxygen treatments continue until there are signs of healing and no osteomyelitis present. The number of treatments generally varies between 30 and 40, however can be extended to 60 depending on the severity of the disease process."
Risk and Benefit of Hyperbaric Oxygen Therapy
Please refer to topic "Documentation HBO: Risks and Benefits"
Indication for Hyperbaric Oxygen Therapy (HBOT)
"Refractory osteomyelitis is a chronic osteomyelitis that persists or recurs after appropriate interventions have been performed, or where acute osteomyelitis does not respond to accepted management techniques. Hyperbaric oxygen, when combined with appropriate antibiotics, nutritional support, surgical debridement and reconstruction, provides a useful clinical adjunct in the management of refractory bone infections. Addition of hyperbaric oxygen to appropriate clinical management produces an infection arrest rate of nearly 80%.
Hyperbaric oxygen benefits healing by enhancing bacterial phagocytosis activity of white blood cells. Next, certain antibiotics require an oxygen-mediated pathway in order to transport the medication across bacterial walls. Third, there is evidence that osteogenesis and osteoclast remodeling is an oxygen-dependent activity. Finally, osteomyelitis is characterized by both acute and chronic forms of hypoxia. Hyperbaric oxygen raises tissue levels of oxygen, decreases edema, decreases tissue hypoxia, enhances neovascularization, and supports new collagen and bone formation."
Sample Order
Sample Physician Order
Documentation by Certified Hyperbaric Nurse and Certified Hyperbaric Technician
The certified hyperbaric technician (CHT) and certified hyperbaric nurse (CHRN) should maintain an accurate record of the care and related support services delivered during each patient’s course of hyperbaric oxygen therapy. The patient's chart is a legal document and as such, must reflect in meaningful terms the patient's condition, progress, and care rendered. The provider and nurse's notes must be concise, accurate, and support medical necessity for the treatment ordered. The notes must reflect responsibility for the care rendered. For details, see topic "Documentation: Hyperbaric Treatment Notes by the CHRN and CHT"
Daily treatment should include, but is not limited to the following:
- Physician Order - confirm daily HBO treatment order.
- Patient Assessment (by the CHRN or CHT)
- Pre-treatment Safety Check (by the CHRN or CHT)
- Documentation of the Treatment Log (by the CHRN or CHT)
- Physician Supervision (by the CHRN or CHT)
- Care Provided (by the CHRN or CHT)
- Plan of Care (by the CHRN or CHT, based on physician orders)
CLINICAL EVIDENCE AND RECOMMENDATIONS
We suggest inclusion of adjunctive HBOT, along with surgical debridement and culture-directed antibiotics for adult patients with osteomyelitis that is refractory to 4-6 weeks of appropriate surgical and antibiotic interventions (definition of chronic refractory osteomyelitis, or CROM) in cases:
-
2C
With uncomplicated extremity osteomyelitis (Grade 2C), OR
-
2C
In which significant patient morbidity or mortality is not likely to occur (Grade 2C)
We recommend inclusion of HBOT in the patient’s treatment regimen in the following cases:
-
1C
As an adjunctive therapy with antibiotics and surgical debridement, for adult patients with osteomyelitis of long bones or miscellaneous sites that is refractory to 4-6 weeks of appropriate surgical and antibiotic interventions only (CROM), with osteomyelitis classified as Cierny-Mader 3B or 4B (i.e. Stage 3B: Localized osteomyelitis, compromised host. Stage 4B: Diffuse osteomyelitis, compromised host) (Grade 1C)
-
1C
As an adjunctive therapy with antibiotics, prior to surgical debridement (and after minimal debridement) for adult patients with CROM which results in high probability of mortality and morbidity (with osteomyelitis involving the spine, skull, sternum or other bony structures associated with a risk for high morbidity or mortality (Grade 1C).[5]
-
1C
As an adjunctive therapy with antibiotics, prior to surgical debridement (and after minimal debridement) for children with CROM in any site (Grade 1C)
-
1A
As an adjunctive therapy for osteomyelitis in patient with diabetic foot ulcers (DFU) Wagner 3 or 4, refractory to 30 days of standard wound care (Grade 1A) (See topic "Diabetic Foot Ulcer - Hyperbaric Oxygen Therapy") - 1CAs an adjunctive therapy with antibiotics, in conjunction with surgical debridement for mandibular osteomyelitis (Grade 1C)
- Rationale: In general, there is low-certainty evidence (evidence level C) or expert opinion supporting the use of HBO to promote healing of CROM. To date, no RCT has been carried out and no systematic reviews/ meta-analyses of RCTs have been published, evidence is drawn from several animal studies, case series, and observational studies.[6][7][8][9] According to the main guidelines in the field (by the UHMS and ECHMG), HBOT is a safe and an effective adjunct to management of CROM if guidelines are followed.[6][7][9] For cases graded 1C, the benefits of adjunctive HBOT outweighs the risks of side effects and complications. Data from animal and clinical studies suggest that management with culture-directed antibiotics, debridement and HBOT is the strategy most likely to achieve CROM healing. Medicare covers HBOT for CROM as long as requirements are met (e.g., osteomyelitis must be chronic and refractory to usual standard of care management, described above. HBOT for osteomyelitis that is not documented to be chronic and refractory to conventional treatment, and HBOT not provided in an adjunctive fashion, is not covered).[10][11] While HBOT is costly, its addition to management of CROM when following guidelines appears to be associated with fewer surgical procedures, less antibiotics and shorter hospital length of stay.[6]
OPERATIONAL CONSIDERATIONS
Providing HBOT in a safe manner is the primary objective with each and every treatment. The clinical team (physician, CHT, CHRN, etc) providing HBOT goes to great lengths to ensure patient safety with every treatment. A summary of operational considerations pertaining to adjunct HBOT for chronic refractory osteomyelitis is provided below:
Chamber Inspections
- Routine chamber inspections should be conducted to confirm chamber maintenance procedures and the safe operation of all equipment utilized during HBOT.
- To ensure the safety of the environment in the hyperbaric medicine facility, chamber inspections are to be performed routinely (i.e. daily, monthly, semi-annually, as needed). Processes and systems that meet standards set forth by The Joint Commission (TJC) and the Undersea and Hyperbaric Medical Society (UHMS) should be utilized, and elements that have been developed within the field (in some cases through “near misses”) may be incorporated. These processes and systems can be implemented through customized patient-centered checklists. Checklists have a wide range of applications, with the potential to improve patient education, pre-procedure planning, discharge instructions, care coordination, chronic care management, and plans for staying well.
- For resources on chamber inspections, see topic "HBO Safety Inspections".
Ground testing
- NFPA 99 requires that all hyperbaric chambers are grounded and patients inside chambers filled with 100% oxygen are likewise grounded. Wrist continuity tests prior to each treatment and daily chamber checks including chamber stud to wall measurements and patient ground jack to chamber stud measurements ensure ongoing continuity.
Prohibited Item(s), Assessment and Authorization
- Wound dressings, devices, and other objects that go in the hyperbaric chamber with the patient may raise important safety concerns, including the production of heat, production of static electricity, production of flammable vapor, ignition temperature, and total fuel load. It is critical that clinicians understand which dressings, devices, and objects are prohibited, restricted or allowed inside a hyperbaric chamber during HBOT for chronic refractory osteomyelitis.
- Frequently, questions arise in regard to which items are prohibited, restricted or allowed inside a hyperbaric chamber during HBOT. The NFPA 99 2018 edition, chapter 14 "Hyperbaric Facilities", provides the process for effectively managing patient care product(s) during HBOT. The NFPA 99 2018 edition - 14.3.1.6.4.4 states “Physician and Safety Director approval to use prohibited items shall be stated in writing for all prohibited materials employed”.[12]
- Each hyperbaric facility should maintain an internal list of items that are approved for use, should be used with caution and should not be used in the chamber. An authorization form is required for items that should be used with caution. To facilitate assessment, clinicians might opt to utilize the Go-No-Go Risk Assessment Tool. The tool is an interactive process that enables hyperbaric technicians, Safety and Medical Directors to document the product information necessary to complete the risk assessment process. Upon completion of the process, the user will have the ability to print or email the document. In addition, clinicians can review lists of items that are approved for use, should be used with caution and should not be used in the chamber. See " Go-No-Go Lists / Prohibited Items" and "Go-No-Go: Frequently Asked Questions".
Ancillary Equipment
- All equipment utilized by the hyperbaric medicine facility is maintained through a program of regular preventative maintenance. The manufacturer maintains the hyperbaric chambers during the regularly scheduled service contract. Ancillary equipment (e.g. cardiac monitor leads, TCOM sensors) should be serviced by the Hospital's Biomedical Department and maintained in accordance with the recommendations of the manufacturer. See topics "Ear Exam - Barotrauma" and "Ancillary Equipment".
Air Breaks
- During HBOT for chronic refractory osteomyelitis, it is necessary to provide an alternative air breathing source. This may also be necessary to reduce the risk of central nervous system oxygen toxicity. The air breathing system consists of an independent high-pressure air source, capable of providing flow that is sufficient to meet the patient's inspiratory demand. Air breathing systems may be provided by institutional gas outlet (wall outlet) or via portable "H" cylinders utilizing a diameter index safety system (DISS) regulator. Delivery of the air break to the patient may be provided by disposable non-rebreather mask, demand valve and resuscitation mask or trach collar. For purposes of infection control, masks should be single patient use and cleaned or replaced (per patient) as needed.
- While the use of air breaks to decrease the incidence of CNS oxygen toxicity has not been directly demonstrated, there is a large amount of published data on the cause of oxygen toxicity related directly to a combination of the level of FiO2, and time. As such, these air breaks limit the interval time exposure and are expected to decrease the risk of oxygen toxicity.[13]
Infection Control - Cleaning/ Disinfection of the Hyperbaric Chamber
- The cleaning and disinfection of acrylic monoplace chambers is done with caution because many commercial biohazard-cleaning agents contain alcohol. While alcohol is adequate to kill many pathogens, it is destructive to acrylic and can produce flammable fumes and vapors creating a fire hazard in the chamber and the immediate area. Therefore, only manufacturer-approved cleaning products are used for disinfection of the hyperbaric chamber and accompanying equipment. Particular cleaning and disinfecting tasks are divided among staff from environmental services, equipment or biomedical device services, respiratory services, nursing, and other departments of the health care team.
- Adverse outcomes related the risk of infection stands at the forefront of concern for patients with chronic refractory osteomyelitis. Particular attention should be given to cleaning and disinfection of the hyperbaric chamber acrylic, stretcher and associated equipment, including observing the specific kill times of the solution used prior to the delivery HBOT. See topic: "Cleaning and Disinfection of Hyperbaric Oxygen Monoplace Chamber"
Barotrauma
- Assessment of the patient and their past medical history is necessary to identify and minimize the risk of barotraumas. If the patient has history of sinus, tooth, and ear problems, compress slowly and observe patient for signs of pain.
- Middle-ear barotrauma: The most common type of barotrauma experienced by patients receiving HBOT is middle-ear barotrauma (MEB). Normally, the middle ear is a closed, vascular lined space and therefore subject to pressure change. The normal means by which the middle ear remains at an equal pressure with the surrounding tissue is through the opening of the Eustachian tube. During descent, the increasing pressure of the surrounding water leads to “middle-ear squeeze.” If a patient is suffering from Eustachian tube dysfunction, he or she likely will be unable to equalize and will subsequently develop middle-ear barotrauma. [2]
- Pneumothorax: A complete and accurate pulmonary assessment is essential to avoid or prevent gas expansion problems. Assessing the patient with a significant pulmonary history is a key starting point. Identify any history of asthma, chronic obstructive pulmonary dysfunction (COPD), fibrosis, spontaneous pneumothorax, or chest trauma.
- The absolute contraindication for HBOT is the unvented pneumothorax.
- Signs and symptoms of pneumothorax include: Sudden shortness of breath, Sudden stabbing chest pain, Tracheal shift to affected side in cases of tension, Asymmetrical chest movement (lack or reduced chest excursion on affected side), Increase in respiratory distress with decompression, with relief on recompression. [2]
Blood Glucose Level and HBOT
- It is necessary to ensure that all patients who are currently being treated for irregular blood glucose levels do not experience a hypoglycemic event as a result of ongoing HBOT. Most studies suggest that blood glucose decreases in patients with diabetes who undergo HBOT. This decrease in blood glucose is estimated at 50 mg/dl. HBOT might not be as effective in patients with non-insulin dependent diabetes mellitus patients, compared to patients without diabetes. [2]
- If diabetes mellitus is present, blood glucose should be checked within 1 hour prior to treatment and immediately post-HBOT. The goal is to ensure that all patients who are currently being treated, do not experience a hypoglycemic event as a result of ongoing HBOT. Hypoglycemia in the hyperbaric environment may present similar symptoms as oxygen toxicity, including but not limited to sweating, pale skin, shakiness, anxiety, tingling or numbness of the tongue or cheek. See section 'Blood Glucose Level and HBOT' in topic "Patient Care".
Medications in the hyperbaric environment
- The hyperbaric environment creates numerous considerations for the use of drug therapies within it. Physiologic changes to the body due to HBOT may lead to pharmacokinetic changes in drug disposition. In addition, HBO acting as a drug can interact and enhance or lessen the physiologic effect of the drug. Most drugs will not interact unfavorably with oxygen. Unless specific contraindications or precautions have been addressed, it is generally safe to assume a medication can be used.[2] Pharmacodynamic interactions result in modification of the pharmacologic effect of the drug after administration. These interactions will increase or decrease the effects of oxygen or the drug.[2]
- Patients receiving antibiotics with elastomeric infusion pumps (also known as "space balls") may continue to receive antibiotics in the chamber, however infusion amounts during changes of atmospheric pressure should still be monitored. If the pump is full of air, then it may not provide standardized infusion rate. A study shows that the antibiotic flow rate for ceftazidime 6 g is not significantly affected by increases in ambient pressure across the pressure range of 101.3 kPa to 284 kPa. However, there was evidence that the specific antibiotic solution might affect flow rates and this requires further study.
- For potential interactions of drugs administered to patients with chronic refractory osteomyelitis, see topic "Medications In The Hyperbaric Environment".
Oxygen Toxicity
- The hyperbaric staff should be skilled in reducing the potential for and management of oxygen toxicity for the patient receiving HBOT.
- Central Nervous System (CNS) oxygen toxicity can occur in patients breathing oxygen at pressures of 2.0 ATA (atmosphere absolute) or greater. Convulsions may occur abruptly or may be preceded by other signs of central nervous system irritability. [2] Early estimates of the seizure rate during therapeutic oxygen exposures at 2-3 ATA reported a convulsion incidence of about one per 10,000 therapies or 0.01%. [2]
- The hyperbaric physician will be notified immediately if a patient experiences signs or symptoms of oxygen toxicity during HBOT.
CNS toxicity
- Observe patient closely for premonitory signs and symptoms of CNS Oxygen Toxicity such as:
- V : vision-visual changes, blurred vision, visual hallucinations
- E : Ears- Auditory hallucinations, ringing in the ears
- N : Nausea- May include emesis
- T : Twitching- Restlessness, numbness, focal twitching (note time, duration and site)
- I : irritability- Change in personality
- D : Dizziness- Vertigo
- C : Convulsions- Seizure activity
- C : Change in mentation - Change in affect or of a non-descriptive complaint like, “I just don’t feel right” [14]
Pulmonary Oxygen Toxicity
- Most current applications of HBOT do not cause pulmonary symptoms or clinically significant pulmonary functional deficits.[15] Prolonged exposure to oxygen pressures greater than 0.5 ATA is associated with the development of intratracheal and bronchial irritation. Pulmonary oxygen toxicity is not expected from routine daily HBOT. The possibility of development does exist with prolonged exposure most typically related to long treatment tables such as US Navy Treatment Table 6 used for decompression illness, but even these cases would be mild and self-limiting.[16]
- Continued oxygen exposure may lead to impaired pulmonary function and eventually acute respiratory distress syndrome (ARDS). Symptoms include:
- Substernal burning,
- Chest tightness
- Cough
- Dyspnea
- These changes are seen over the course of days to weeks at lower oxygen pressures and occur more rapidly as the oxygen pressure is increased.[2]
Ocular Oxygen Toxicity
- Vision changes as a side effect of HBOT have been observed in patients undergoing prolonged periods of daily HBOT. The rate of these changes has been reported in the literature to be ∼0.25 diopter per week and progressive throughout the course of ongoing treatment. Myopia has been reported in 25–100% of patients undergoing HBOT after several weeks at pressures of 2.0 ATA and greater.[16] When providing HBO for the patient being treated for chronic refractory osteomyelitis it is important to discuss the risks, hazards and potential side effects with the patient and family. Documentation of this discussion and patient/ family's understanding should be clearly stated in the patient record. For further information See topic:"Hyperbaric Oxygen Therapy and Visual Acuity"
NURSING INTERVENTIONS
Nursing interventions that are relevant for adjunct HBOT of chronic refractory osteomyelitis are presented below.[17] For further information see topic "Nursing Interventions".
Knowledge deficit related to hyperbaric oxygen therapy and treatment procedures
- Assess and document the patient and/or family's understanding of purpose and goals of hyperbaric oxygen therapy (HBO), procedures involved, and potential hazards of HBO.
- Utilize the teach-back method to confirm patient understanding and identify and address barriers to learning. Involve an interpreter if indicated, apply age-specific teaching, consider cultural/religious factors, assess readiness to learn, and identify patient's expectations of treatment.
- See section 'Knowledge deficit related to hyperbaric oxygen therapy and treatment procedures' in topic "Nursing Intervention"
Anxiety related to hyperbaric oxygen treatments or other medical problems
- Assess the patient for a history of confinement anxiety and implement preventative measures as appropriate. It is important to reinforce to patient that someone will always be with them, and the staff are well trained for emergency procedures. Identify signs of symptoms of anxiety before and during HBO treatment such as:
- Patient states anxiety
- Tense-appearing facial/body posturing
- Complaint of nausea or diarrhea
- Feelings of being confined or smothered
- Defensive or argumentative attitude
- Hyperventilation
- Diaphoresis and hyperventilation
- Tachycardia
- Restlessness
- Sudden feeling of being hot
- See section 'Anxiety related to hyperbaric oxygen treatments or other medical problems' in topic "Nursing Intervention"
Potential for injury within the hyperbaric facility related to transferring the patient in and out of the chamber
- When transferring a patient that is being treated for chronic refractory osteomyelitis, comply with the facility's fall risk prevention policy. Prior to transfer of the patient assess fall risk and safety precautions. Communicate and involve patient with the plan of action and provide patient education regarding safety precautions. Provide assistance with transfers as patient needs apply to ensure compliance with institutional/facility policy.
Potential for injury related to fire within the hyperbaric chamber
- Fuel sources in an oxygen-enriched environment are an unavoidable circumstance of HBOT and include linens, equipment, dressings, and the patient. The fire triangle consists of oxygen, fuel, and an ignition source (heat). In HBOT an ignition source is needed to complete the fire triangle. This may occur due to a spark in the chamber. Follow facility fire prevention steps and NFPA chapter 14 probes for Class A and Class B hyperbaric chambers. HBOT teaching and consent should include the risks of fire in the chamber. Provide the patient and family with written instructions regarding the risk of prohibited materials during HBOT. Prior to each hyperbaric treatment, staff should perform and document the pre-treatment safety checklist. Ensure this has been performed and time-stamped prior to descent. Patients receiving treatment for chronic refractory osteomyelitis may have surgical dressings that are ordered to remain intact. A risk assessment per the Safety Director in collaboration with the Medical Director to determine if they may enter the chamber on a case by case basis. Safety measures should be initiated if the risk assessment allows for item to enter the chamber as well as completion of a prohibited item's authorization form signed by the Safety and Medical Directors.
Potential for injury related to changes in atmospheric pressure within the hyperbaric chamber
- Assess patient's and inside attendant's knowledge of ear clearing techniques and ability to equalize pressure. Collaborate with provider to assess tympanic membrane (TM) for suspected barotrauma prior to and after the first HBO treatment and per patient complaint. Collaborate with the provider to describe and document observations including color and visibility of TM, presence of wax, blood/fluid/air and any hearing deficits or changes. Methods to equalize pressure in the middle ear during HBO treatment include: yawning, swallowing, jaw thrust, head tilt, Valsalva, Toynbee, Roydhouse, Frenzel, etc. Reinforce the importance of notifying the chamber operator immediately when pressure or fullness is felt in the middle ear.
Potential for unstable blood glucose level related to hyperbaric oxygen therapy and disease pathology
- Literature notes hyperbaric oxygen therapy carries its own mechanism for increased glucose usage through oxygen-mediated transport of glucose into muscle cells and may also increase insulin sensitivity. Prevention of acute hypoglycemia in the hyperbaric chamber is vital for patient safety. Follow facility policy and procedure guidelines for pre and post-treatment glucose control. Prior to treatment assess the patient's knowledge level, recent hypoglycemic events, and patient-specific symptoms of hypoglycemia. Proper glucose control < 200mg/dL is vital for wound healing. Consider timing of short and long-acting glycemic control medications when scheduling HBO to avoid peak action time while at depth in the chamber.
CODING
See ICD-10 Coding for CROM
APPENDIX
Summary of Evidence
HBO for Chronic Refractory Osteomyelitis
Guidelines:
- The 2023 UHMS HBO Therapy Indications Manual(Guidelines) 15th edition and the 2017 European Committee for Hyperbaric Medicine Guidelines support the use of HBOT as an adjunctive therapy to treat chronic refractory osteomyelitis, and although the guidelines use different evidence grading methodologies, they are in agreement regarding strength of recommendation.[6][7] See table below:
|
HBO therapy for chronic refractory osteomyelitis
|
UHMS, 2023
|
ECHMG, 2017
|
|
HBO + antibiotics + debridement in the treatment of chronic refractory osteomyelitis
|
AHA Class II (conflicting evidence and/or divergence of opinion)
|
Grade 2C (weak recommendation, conditions do not allow for proper RCTs but there is ample and international expert consensus)
|
|
HBO + antibiotics + debridement for patients with CRO of long bone or miscellaneous sites, classified as more severe Cierny-Mader Class 3B or 4B disease
|
AHA Class IIa (Weight of evidence/opinion is in favor of usefulness/efficacy)
|
n/a
|
|
HBO + antibiotics for patients with osteomyelitis involving the spine, skull, sternum or other bony structures associated with a risk for high morbidity or mortality or for children, prior to debridement
|
AHA Class IIa (Weight of evidence/opinion is in favor of usefulness/efficacy)
|
n/a
|
|
HBO + antibiotics + debridement for patients with associated Wagner Grade 3 or 4 diabetic ulcer
|
AHA Class I (Conditions for which there is evidence, general agreement, or both that a given procedure or treatment is useful and effective)
|
n/a
|
| HBO + antibiotics + debridement for patients with malignant otitis external | Class IIa (Tisch stage III or IV) and Class IIb (Tisch Stage I or II) |
|
|
HBO + antibiotics + debridement for compromised patients
|
n/a
|
Grade 2C
|
|
HBO protocol be individualized based on the condition and compliance of the patient
|
n/a
|
Grade 2C
|
|
Evaluate effects of HBO repeatedly during and after treatment using the same diagnostic methods as used pre HBOT. Perform at least 11-12 weeks of HBOT, approx. 60 sessions, before any significant clinical effect should be expected.
|
n/a
|
Grade 1C
|
Systematic review
- A 2020 systematic review by Byun YJ et al analyzed 16 studies (58 patients) to assess the role of adjuvant hyperbaric oxygen therapy (HBOT) in the treatment of malignant otitis externa (MOE). Authors found that overall, the disease cure rate with adjuvant HBOT was 91.4% and all-cause mortality was 8.6%. Among those who had cranial nerve VII involvement, 72.0% had return of function and 93.8% of them survived. Authors concluded that HBOT may be an effective treatment option for refractory or advanced MOE but its efficacy remains unproven due to lack of strong scientific evidence. However, its therapeutic value should not be underestimated given good results and few adverse events reported in this study. [5]
- A 2018 systematic review by Savvidou OD et. al. analyzed 14 retrospective and 6 prospective cohort studies, 20 case reports and 5 animal studies, all published between 1971 and 2017. According to the authors, despite the fact that the design of the studies included in this review was not optimal to identify the efficacy of hyperbaric oxygen for chronic osteomyelitis, it appeared that the combination of hyperbaric oxygen, intravenous antibiotics, and surgical debridement led to remarkable improvement in clinical and laboratory findings in both animal models and human studies. Adjuvant hyperbaric oxygen was effective in 16 (80%) of the 20 cohort and 19 (95%) of the 20 case studies. Overall, 308 (73.5%) of 419 patients with complete data had a successful outcome and no reported relapse. Authors concluded that available evidence supports a potentially beneficial role of adjunctive hyperbaric oxygen, especially in refractory cases of chronic osteomyelitis.[8]
We reviewed the guidelines and studies published since guidelines were last updated. Applying the GRADE framework to the combined body of evidence, we found that:
- In general, low-certainty evidence (evidence level C) or expert opinion support the use of HBOT to promote healing of CROM. As to date no RCT has been carried out and no systematic reviews/ meta-analyses of RCTs have been published, evidence is drawn from animal studies, case series, and observational studies. The UHMS guideline [6] based its recommendations on 9 prospective animal studies and 31 human studies, most case series (classed AHA level of evidence 5) or observational studies (AHA level of evidence 3 or 4). In general, these studies support HBO therapy as safe and an effective adjunct to management of CRO. The ECHMG did not cite any published sources of reference and thus assigned a score Grade 2C using the Grade system through an expert consensus. [7]. Since the latest UHMS update, another clinical retrospective study was published in 2015. This study evaluated the effectiveness of HBO therapy as an adjunctive therapy for 23 patients with chronic refractory osteomyelitis found that 82.6% of patients presented with successful or improved outcomes. The study is observational, with small sample size (evidence level C) [18]
- Evidence gathered from studies on HBOT in management of CROM stratified by topographical site/indications was drawn from case series/observational studies, and thus classified as low-certainty (evidence level C). One exception is CROM in diabetic foot ulcers (DFU), which is covered in another topic (see topic " Diabetic Foot Ulcer - Hyperbaric Oxygen Therapy"). Use of adjunctive HBOT to treat CROM in DFU is supported by meta-analyses of 5 RCT (118 participants) that concluded that adjunctive HBOT is effective in reducing risk of amputation in patients with CROM and DFU [RR 0.31, 95% confidence interval (0.13-0.71)] [10][19]
- The hyperbaric medicine treatment protocol is based upon the recommendations of the Hyperbaric Oxygen Committee of the Undersea and Hyperbaric Medical Society. Clinical protocols and/or practice guidelines are systematically developed statements that help physicians, other practitioners, case managers, and clients make decisions about appropriate health care for specific clinical circumstances.
- While there is no Level 1 evidence (Randomized Controlled Trials), the case series and small clinical case studies show an abundance of Level 2 evidence for adjunctive use of HBOT in CROM. Level 2 evidence generally mirrors what we describe as "good clinical practice." In many cases, strong Level 2 evidence is more beneficial to clinical decision making than Level 1, highly controlled RCT studies.
CATEGORY A CONTINUING EDUCATION CREDIT
This topic has been reviewed and approved by the National Board of Diving and Hyperbaric Medical Technology (NBDHMT) for one (1) Category A Credit.
To claim the credit:
- 1. Read the topic
- 2. Answer the examination and course critique questions.
- Take the quiz via CliniPaths by Wound Reference
- To receive a certificate, a passing score of 70% is required
- 3. After passing, click the provided link to access your certificate. If prompted, sign into your WoundReference account.
For more information on Category A continuing education credits see blog post " Hyperbaric Certification and Continuing Education for Technicians & Nurses".
REVISION UPDATES
| Date | Comments |
| 4/10/23 | Revised and updated references |
| 10/18/20 | Added Section 'Operational Considerations', updated references |
| 10/25/20 | Added section 'Category A Continuing Education Credit' |